The Challenge
The client, with minimal AI exposure, faced some problems:
- Manual name searching: Reliance on manual work slowed and limited efficiency.
- High risk of missing reservations: System errors caused lost or unrecorded name claims.
- Inconsistent and time-consuming data entry: Manual inputs led to delays and frequent errors.
- Lack of customization: users couldn’t easily see if others had chosen the same names or get relevant suggestions.
- Brainstorming new names was challenging without external tools or creativity support.
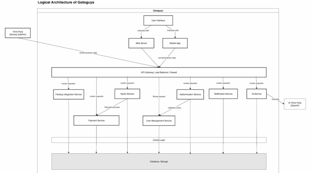
- Fragmented user experience: No centralized system to manage names across multiple fantasy platforms.
Technology Stacks

Open AI

Python
The Solution
Verysell AI team came up with effective solutions:
- Automated reservation tracking: reduces downtime of manual monitoring and eliminates errors that previously caused missing reservations
- Real-time name reservation tracking: logs, monitors, and verifies each reservation request in real time, preventing duplicate claims and improving user trust in the platform.
- Unique team name generation: generates personalized suggestions and creative add-ons (eg. avatars.)

